

“这次意外让我深刻体会到了保险的重要性。有了这份保障,老年人的生活更加安心了。”这两天,家住杭州市滨江区浦沿街道的陈阿姨逢人便说。
陈阿姨的感慨,源于近期一次意外受伤后获得的老年人意外险赔付。前不久,陈阿姨不慎摔倒导致腰椎骨折,紧急入院治疗,总费用高达4万余元。
得知自己的情况符合老年人意外险理赔条件后,她迅速联系所在社区工作人员协助报案。中国人寿滨江支公司的老人险服务专员接到报案后立即响应,主动上门提供一对一理赔指导,协助陈阿姨整理资料、提交申请。经过保险公司的快速审核,最终确认陈阿姨可以报销9000元医疗费,并且获得200元住院津贴。审批通过后,这笔理赔款很快便打入了陈阿姨的银行账户。
据悉,老年人意外险是杭州为积极应对人口老龄化、提高老年人及其家庭抗风险能力,通过搭建平台、统一招标、购买服务等方式,鼓励和引导商业保险公司参与,为全市老年人量身定制的一份保险。
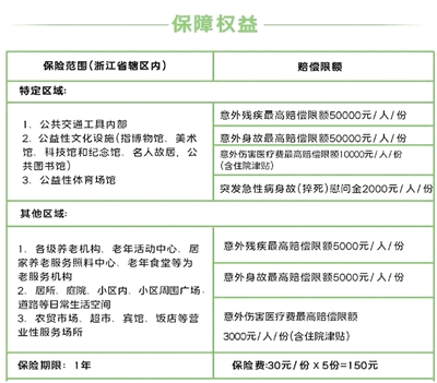
从保障额度看,老年人意外险保费低、保障高,每份保费为30元,每人最多可投保5份。若被保险人因意外身故或残疾最高可赔付5万元,医疗费最高可赔付1万元,保障额度最高可达25万元。从覆盖范围看,其涵盖了杭州市域范围内老年人日常起居、活动等容易发生意外伤害的所有场景。赔付项目既包括伤残或死亡保险金,也包括医疗费用,还有每天20元、最长100天的住院津贴,全面覆盖老年人意外伤害后的主要费用。
截至2025年12月底,该保险项目覆盖人群已达171万人,突破了以往杭州保险市场上65周岁以上老年人难以购买商业人寿保险的年龄限制,真正实现保费低、保障优、性价比高、赔付全面。截至2025年12月底,该项目累计赔款已达4.22亿元。作为杭州市一项重要的惠民工程,老年人意外伤害险项目还入选了全国2025年老年友好型社会建设典型案例。

服务深一度
四大类人群保费由政府买单
去年,市民政局、市财政局、市卫生健康委和市退役军人事务局四部门联合发布《关于印发<关于开展老年人意外伤害保险工作的实施方案>》,明确了政府补助对象及可赔付的项目。
意外伤害指遭受外来的、突发的、非本意的、非疾病的使身体受到伤害的客观事件,如不小心滑倒、被他人撞倒、被电动车刮蹭等。
原本,老年人意外伤害属个体风险,保费应由个人支付。但为体现对老年人的关爱,杭州市明确“保重点”,四大类重点人群的保费由政府买单,覆盖:享受城乡最低生活保障家庭、最低生活保障边缘家庭中本地户籍60周岁(含)以上的老年人;60周岁(含)以上领取定期抚恤补助的优抚对象;60周岁(含)以上失独人员;70周岁(含)以上老年人。对于这四类重点人群,其所在市、区(县)两级政府将为其每人每年购买一份老年意外险,部分区、县(市)政府更将补贴对象扩展至当年年满60周岁的所有老年人。
其中,“70周岁以上户籍老年人”以区、县(市)为单位实行无清单投保;其他三类政府补贴对象,由各地民政部门牵头,联合卫生健康、退役军人等部门梳理名单,主动为其办理投保。
值得一提的是,杭州老年人意外险不仅面向“四类政府补贴对象”,无论是否杭州户籍,只要年满50周岁且在杭州居住生活的退休人员均可自行投保。